TEC Canada

Client

TEC Canada

Date

2022

My Involvement

User Research and Interviews
UX and Design Strategy
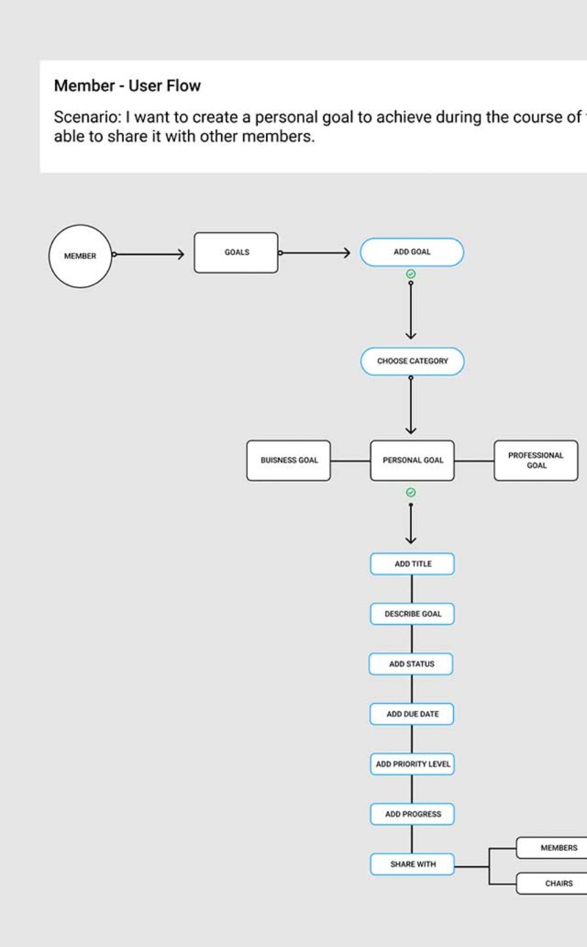
Wireframes and Prototypes
UI Designs
Usability Testing

The Client

TEC Canada set out to improve its member platform app, aiming to boost user involvement. Despite initial efforts, they encountered difficulties in building a robust connection. The platform contains invaluable insights for users’ personal and professional growth, placing a strong focus on enhancing user engagement and contentment.

The Problem

  • • Existing app that never had usability testing nor user engagement
  • • Users had bad feedback and TEC did not know how to implement the fixes
  • • Basic design practices never considered at launch
  • • No cohesive digital language
  • • Web application and App Store experiences were not consistent

The Solution

  • • Non-biased user interviews to understand problems from the source through Design Thinking Workshops
  • • Empathy mapping with Design Thinking Workshops
  • • Identifying what is important for the users vs what is important for the business
  • • Improved cohesive design language and rapid low fidelity wireframes for fast iterative usability testing
  • • Strategized stakeholder meetings of our findings to help meet business objectives

The Product and Outcomes

Helping TEC Canada understand their users better with empathy mapping and connecting the dots to help align not only what the users need but also bridging that gap to business objectives. With the improved application, TEC can continuously build confidence and trust in their user base which will impact their overall growth and long-lasting members sticking around.

  • • Improved relationship betweem its user base and stakeholders
  • • Modernized the UI to an easy intuitive design language
  • • Simplifying complex processes to digestable flows that helps users focus and complete tasks
  • • Improved adoption rate in 3 months by 72% tracked by internal analytics systems

Milk? Coffee? Thi.

Senior Product Design Lead

© Thi Vo 2025

My Location

Toronto, Canada

contact-section